4월 출산 예정일인 딸을 떠올리면
아기를 낳고 나서 어떻게 육아를 할 지
직장과의 조율은 어떻게 할 지 많은 생각을 하게 된다
그 중 가장 필수적인 부분이 보육원이라 생각하는데
내가 거주하고 있는 후쿠오카는 0세 보육원이 존재해 아기를 일찍부터 맡길 수 있다
우리 부부는 맞벌이(共働き) 라서 아기를 낳고 나서도 가급적 일찍 일에 복귀를 할 생각인데
0세 보육원의 제도를 잘 활용해 볼 예정이다!
본격적으로 제도를 알아보자
福岡市 令和7年度福岡市保育施設等利用のご案内
令和7年度の福岡市保育施設等のご案内です
www.city.fukuoka.lg.jp
먼저 후쿠오카시의 홈페이지를 확인해 본다
상기 링크로 들어가 보면
레이와 7년도(2025년도) 후쿠오카시 보육시설 등 이용의 안내 PDF파일이 있다
이 PDF를 보면 알고싶었던 내용이 전부 정리가 되어 있다
<토막상식>
일본은 년도라는 제도를 사용하는데
2025년의 시작은 1월이지만
2025년도의 시작은 4월이다
비슷한 예로 한국도 학교 입학은 3월에 하는 것처럼 말이다
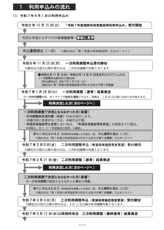
1. 이용 신청의 흐름


처음엔 보육원을 다닐 것이니 보육원에 직접 연락하면 되나? 하고 생각했지만
후쿠오카시에서는 공립보육원 & 시에서 인가를 해 준 보육원에 다니려면 후쿠오카 시에 신청을 해야 한다
보육원을 신규로 신청하는 경우는 총 2가지의 경우가 있다
1. 신년도가 시작되는 4월 1일부터 다니기
2. 4월 1일이 지나서 연도 중간부터 다니기 (중도)
1번의 경우는 간단한데

상기 표에 나와있듯 총 3번의 신규 접수를 한다
미리 신청을 하고 보육원을 배정받는다면 끝이다
1차에 신청을 했는데 보육원에 공석이 없어서 떨어지면 2차에 다시 신청을 하고
2차에 떨어지면 다시 3차에 신청을 하면 된다
우리 아이는 4월 말이 예정일이라 4월 1일부터 신청하는 연도초기 신규는 신청이 불가능하고
어쩔 수 없이 중도 입학을 해야 한다

중도 입학을 하는 경우 상기의 표처럼 매달 1일 11일 21일에 입학을 받는다
한달에 3번 신청을 할 수 있다는 이야기인데
처음에 봤을 때는 어? 신청을 엄청 많이 할 수 있어서 기회가 많은가 싶었지만
결국 보육원의 정원은 한계가 있고
대부분의 정원은 4월 1일 이용 신청으로 다 채워진다
그 후에 추가로 공석이 생긴 경우 (퇴원을 한다거나)에 중도 입학을 받는 구조인데
공석이 결국 얼마나 나느냐가 제일 중요한 요소이다
공석이 없으면 무한 대기를 해야 하는지도 모르는 상황
2. 보육시설의 이용관련

보육원도 아무나 이용할 수 있는 게 아니고 제한이 있다
첫째로 아이의 연령조건을 만족해야 하는데
0살 보육원이 있다고 해서 신생아를 맡길 순 없고
최소 3개월은 지나야 한다
또한 보육원을 다닐 필요성이 인정되어야 하는데
예를 들어 일을 하고 있어서 아이를 보기 힘들다든가
장애가 있거나 질병을 치료 중 등으로 보육원에 맡겨야 하는 이유가 명확해야 한다
신청을 할 당시 관련 증빙자료를 제출해야 한다
그리고 0살 보육원에 입학을 시키려면 보육원 신청 당시의 나이가 0살이어야 한다 (당연한 이야기)

보육원은 그리고 평일과 토요일이 이용가능한 듯 하다
토요일도 아기를 맡길 수 있는지는 시설마다 다르다 들은 것 같은데
아마 여기는 추가로 확인을 해 봐야 할 것 같다
3. 보육료에 대해서

상기 자료는 2024년 보육료 관련이다
애기가 첫째인지 둘째 이후부터인지에 따라 다른데 기본 둘째부터는 무료이고
첫째는 부모의 소득에 따라서 보육료가 다르다
가장 돈을 많이 버는 경우에는 1달에 8만엔을 넘게 납부해야 한다
회사 상사분이 사내커플로 현재 아기를 맡기고 있는데 한달에 64,000엔을 낸다고 들었다
소중한 아기를 하루종일 맡이주는 시설이지만
그만큼 돈이 많이 나가게 된다
사람에 따라선 보육원에 맡기지 않고 육아휴직등을 이용해 육아를 하는 사람도 충분히 있을 수 있겠다
지금까지 후쿠오카 시의 보육 제도에 대해서 간략히 알아보았다
다음에는 직접 보육원에 신청을 하는 경우 필요한 서류 등에 대해서 포스팅하겠다
아기가 나올 때까지 3개월이 채 남지 않았으니
눈 감았다 뜨면 아기가 나와 있고 보육원 신청을 하고 있겠지
이 세상의 모든 엄마아빠들 화이팅이다!
'일본생활' 카테고리의 다른 글
| 일본에서 공유 킥보드 루프 LUUP 타보기 (3) | 2025.01.27 |
|---|---|
| 일본 카페 체인점 코메다 커피 무로미점(室見店) (4) | 2025.01.26 |
| 일본 스타벅스에서 모바일 오더로 주문하기 (3) | 2025.01.24 |
| 일본에서 김치 사먹기 (4) | 2025.01.23 |
| 일본에서 헬스장 다니기 (애니타임 피트니스) (3) | 2025.01.22 |